本站讯 众所周知,村书记是村里的父母官,是党和政府联系村民、服务村民的纽带和桥梁,理应为村民们办好事、服好务。而在吉林省德惠市,却出了这样一名村书记,不仅偷着毁掉村民的青苗,而且连续两年强行抢收村民的庄稼!更令人匪夷所思的是,做了这些坏事以后,他不仅没有被追究刑事责任,还不愿意赔偿。你要问这个村书记是谁?德惠市大青咀镇大榆树林村7组村书记的董玉财是也!

鲁艳庆:村书记毁地毁苗,派出所反而将我传唤

被村书记抢收、毁掉过青苗的村民叫鲁艳庆,而董玉财住在大青咀镇大榆树林村7组。据鲁艳庆介绍:在2021年6月初,鲁艳庆已将坐落在泡子村河东南滩地种完黄豆(有证人证明),当时青苗已经穿出了地表。不知什么原因,村书记董玉财竟然带车带人进到他已种完的地里毁地、毁青苗。鲁艳庆等人知道后,火速赶到地里,坚决主张不让董毁地。没想到,董玉财竟理直气壮:“你不让我毁地,我就报警!”鲁艳庆说:“那你就报警吧”。不大一会,大青咀镇派出所警员郭某某就带着几名警察来到了。警察到了以后,郭某某就质问鲁艳庆:“老鲁你为什么不让毁地?”鲁艳庆回答说:“这地不是他的。”郭某某就问:“你有什么证据?”鲁告诉他:我有布海镇政府水管站的合同,还有市政府确权书。郭某某就要求他:“你拿来看看。”鲁说:“在家呢。”郭某某就说:“你回家拿去。”鲁艳庆说:“需要两个小时,因为得过河。”郭某某就说:“那我们就不等了,从现在开始谁也不准动这个地,等政府处理完了再说。”可是过几天的一个晚上,董玉财又带人带车在案涉土地上种了草,后来草出来了,又陆续死了。董就找到鲁并说,是鲁艳庆给打药打死的。随后,公安局就给鲁艳庆下了传唤证,说鲁犯法了。但因鲁没有打药,传鲁去做了一个笔录就让我回来了。
德惠法院依据政府文件判决村书记赔偿
事发后,鲁艳庆要求董赔偿损失,但董拒不赔偿,于是,鲁艳庆将董诉至法院。德惠市法院经审理,做出[2024]吉0183民初101号、103号两个民事判决书,对此事是这样记载的:
在法庭上,董玉财辩称,对2021年1.2垧要求赔偿25200元我方不予认可,当年实际我们有备案,种植面积为1.1公顷,实际抢收为3000多斤黄豆,卖了3000多元,卖给了李春峰;对2022年2.3垧地要求赔偿55200元我方不予认可,此地一共8亩地,具体情况不清楚,三、四千斤左右。

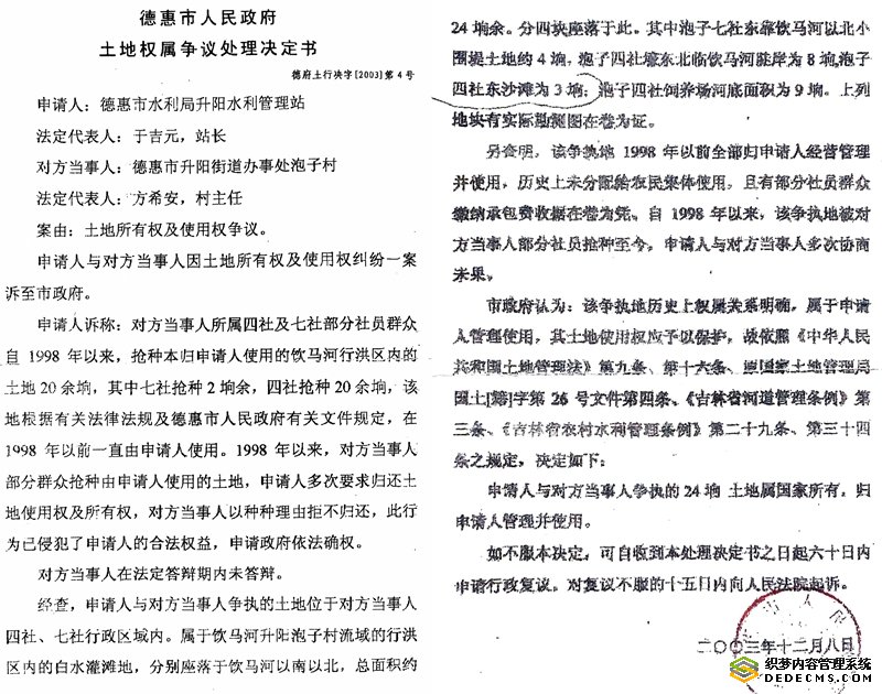
法院经审理认定事实如下:原告方向本院提供了德惠市布海镇人民政府出具的《关于鲁艳庆信访事项的情况说明》,主要内容有:按照德惠市信访联席会议办公室要求,我镇对鲁艳庆信访事项进行调查处理,信访人反映的主要问题是自己承包的土地被董玉财毁地、抢收,其中,2021年春天耕种1.3垧黄豆被董玉财毁坏,2021年秋天1.3垧黄豆被董玉财抢收,2022年秋天2.3垧黄豆被董玉财抢收,要求董玉财赔偿损失;自己继续承包该处土地。调查处理情况:1、因饮马河河道取直,将部分原在饮马河西侧土地调整到饮马河东侧,但该部分土地为更改管理地,一直由德惠市水利局升阳水利管理站管理使用;2、2020.年按照吉林省1号河长令、长春市1号河长令要求,我布海镇政府和大青咀镇政府开展退耕还林工作,对河道非在册土地进行清查清收,清收时以饮马河为界,大青咀政府清理饮马河以东河道地。清收后大青咀政府将河东土地统一发包种草种树,该两处土地由大青咀政府发包给董玉财,其中包括升阳水利管理站包给鲁艳庆的两处土地。董玉财承包河道土地后,仍然种植黄豆,并未种草、种树;3、董玉财毁坏、抢收鲁艳庆的土地为我镇泡子村4社壕东临饮马河陡岸和泡子4社东沙滩士地,此两处士地于2003年12月8日经德惠市人民政府以德府土行决宇(2003)第4号上地权属争议处理决定书确权给德惠市水利局升阳水利管理站管理供用。其中,泡子村4社壕东临饮马河陡岸共8垧,泡子4社东沙滩土地共3垧;2005年2月8日,德惠市水利局升阳水利管理站承包给我镇泡子村前霍家屯4社鲁艳庆(承包日期:从2005年2月8日至2024年12月30日为止,有合同、补充协议及缴款凭证为依据)......处理意见:1.鲁艳庆所反映的土地(2021年春天东南滩耕种1.3垧黄豆被董玉财毁坏,2021年秋天东沙滩1.2垧黄豆被董玉财抢收,2022年秋天东南滩2.3垧黄豆被董玉财抢收。该处土地一直归属升阳水利管理站使用,自2005年2月8日起承包给鲁艳庆耕种,至今还处于承包期内,该处土地耕种权应归鲁艳庆所有;2、董玉财应赔偿2021年、2022年两年毁地、抢收对鲁艳庆造成的损失;3、此后继续由鲁艳庆承包泡子村4社壕东临饮马河陡岸4垧土地和泡子4社东沙滩土地1垧土地直至合同期结束.....

德惠市法院[2024]吉0183民初101号、103号民事判决书最后说:法院认为,关于本案诉争土地产生原因及相应侵权经过有德惠市布海镇人民政府出具的《关于鲁艳庆信访事项的情况说明》为证,原告主张被告赔偿符合法律规定。关于具体赔偿金额的问题。原告向本院提交的布海镇泡子村委会的关于产量及市场价格的《证明》,由于村委会并非专业的统计机关,该项缺乏证明力。综合本案全案及本地实际情况、交易习惯、生活常识、土地的具体情况,原告主张损失较高,被告主张则较低,本院酌定应以每公顷土地损失大豆5000斤,按照当年价格以2.8元/斤为宜。本案原告损失金额应为2.8元/斤X5000斤/公顷X2.3公顷=32200元。依照《中华人民共和国民法典》第一千一百六十五条、《中华人民共和国民事诉讼法》第六十七条,判决如下:一、被告董玉财于本判决生效之日起三日立即给付原告赔偿费用32200元;二、驳回原告其他的诉讼请求。随后,该院做出的0183民初103号民事判决书判决董玉财再赔偿16800元。
村书记多次上诉,二审法院最终维持原判
一审判决作出后,董玉财不服提起上诉。据长春市中级法院 (2025)吉01民终1407号民事判决书记载:董玉财因与被上诉人鲁艳庆财产损害赔偿纠纷一案,不服德惠市法院(2024)吉0183民初103号民事判决,向本院提起上诉。本院作出(2024)吉01民终2807号民事裁定书,鲁艳庆不服,向吉林省高级法院申请再审,吉林省高级法院作出(2024)吉民再370号民事裁定书,撤销我院作出的(2024)吉01民终2807号民事裁定,指令我院对本案进行审理。本院于2025年2月10日立案后,依法组成合议庭进行了审理。但是,长春市中级法院终审判决,驳回上诉,维持原判。
然而,面对政府出具的证明和两级法院的多个判决,董玉财依然不想赔偿。鲁艳庆说:事发后,派出所不仅不抓董玉财,反而将我传唤,还想拘留我。至今,经过三级法院的审理,事实已经十分清晰,而德惠市公安局及大青咀镇派出所,至今没有对董玉财做任何处罚,在派出所原所长马德亮的干扰和保护下,派出所不作为,乱作为,公安局视而不见,令犯罪嫌疑人现依然逍遥法外。董玉财不仅没有被追究刑责,他竟然还想推翻判决,一分钱不赔,真是太牛逼了。“我坚决要求追究董玉财的刑事责任!” 鲁艳庆坚定的说。
有律师说:董玉财只是一个小小的村官,却胆大妄为的毁坏他人的青苗,公开抢收别人的庄稼,已经构成刑事犯罪,却因为有人罩着,就逃脱了法律的制裁,在依法治国的今天,是不可思议的,也是令人无法忍受的。
对于此事,媒体将继续关注。(记者一刀 胡歌)

原文来自今日头条:https://www.toutiao.com/article/7549151793117266458/










